关于2022年非全日制定向就业考生签订定向就业协议的通知
各位非全日制拟录取考生:
根据教育部《2022年全国硕士研究生招生工作管理规定》,定向就业的硕士研究生应在被录取前与招生单位、用人单位签订定向就业协议。凡录取的非全日制考生均须签订定向协议。
请您点击链接 https://www.wjx.cn/vj/rh7x08Z.aspx 填写定向就业单位信息,以及根据行政区划库(附后)填写定向就业单位所在的地区代码(要求必须填6位阿拉伯数字)。填写截止时间:2022年4月11日中午12:00。
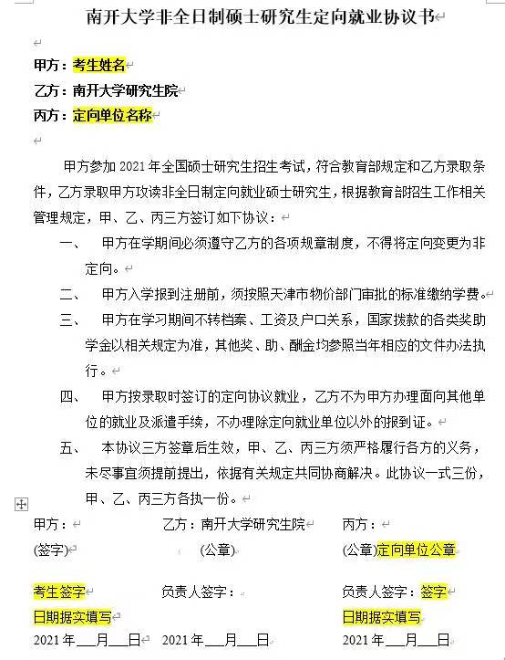
请您下载打印附件中的定向协议模板(一式四份),填写考生姓名和定向单位名称,经定向单位签字盖章后,在协议的右上角写上考生编号的后四位,于2022年4月13日24:00前寄达以下地址:
天津市南开区卫津路94号bw西汉姆联主楼435室,段延收,联系电话:022-23498933。
因校园封闭管理,快递收发不便,请您使用顺丰快递寄送。同城快送(包括顺丰同城)或其它快递均无法正常收取且可能出现丢件情况。
请注意以下事项:
1.定向就业单位名称必须与盖章的内容一致,例如:定向单位:A单位 公章:A单位(或A单位人事部、A单位组织部等);
2.请自行与单位协商由哪一级领导签字;
3.为避免耽误研究生招生录检工作,请您在快递发送前务必检查协议书是否四份原件,负责人是否签字,协议抬头丙方是否填写单位名称,公章是否与定向单位名称一致。
附件下载:
/模板:2022年bw西汉姆联非全日制硕士研究生定向就业协议书.pdf
/行政区划库.xls
填写示例:
